Springe auf Hauptinhalt Springe auf Hauptmenü Springe auf SiteSearch
WERBUNG
WERBUNG
WERBUNG
Wärmepumpe im Bestand

Mit Förderung vom Staat

Diese effiziente Technologie nutzt Umweltwärme aus der Luft, der Erde oder dem Grundwasser nicht nur zum Heizen, sondern auch zur Warmwasserbereitung. Das spart Kosten und macht zudem unabhängig von fossilen Energieträgern. Dank des Klimapakets der Bundesregierung profitieren Bauherren beispielsweise von attraktiven Förderungen von bis zu 45 % für besonders effiziente Luft/Wasser-Wärmepumpen, wie die neue Wolf CHA-Monoblock mit natürlichem Kältemittel. Damit lohnt sich gerade der Austausch einer alten Ölheizung richtig. Für eine größtmögliche Effizienz die Gesamtsituation des Gebäudes zu betrachten. Generell können Hausbesitzer im Hinblick auf die aktuellen Fördermöglichkeiten daher auch über zusätzliche Umfeldmaßnahmen wie eine Fußbodenheizung, neue Fenster oder bessere Dämmung nachdenken. Im Wolf Heizungskompass (www.wolf.eu/heizungskompass) sind die verschiedenen Fördermöglichkeiten bei einer Modernisierung übersichtlich zusammengestellt.

Bei der Auswahl eines neuen Wärmeerzeugers gibt es zahlreiche Möglichkeiten. Für eine finanzielle Beteiligung vom Staat ist der Einsatz förderfähiger Technik Grundvoraussetzung. Sanierer sollten sich deshalb im Vorfeld genau überlegen, welche Maßnahmen sie durchführen möchten und ob die Voraussetzungen für den Einsatz eines Wärmeerzeugers wie einer Wärmepumpe gegeben sind. Je nachdem besteht die Möglichkeit des Tauschs der alten Heizung gegen eine Wärmepumpe oder der Einsatz eines Hybridgeräts. Ein Hybridgerät kann beispielsweise eine Wärmepumpe oder Solarthermie beinhalten, die zu einem bestehenden oder neuen Brennwertgerät ergänzt wird.

Der staatliche Fördersatz des Heizungssystems von bis zu 45 % gilt auch für alle notwendigen Umfeldmaßnahmen.

Bild: Wolf GmbH

Der staatliche Fördersatz des Heizungssystems von bis zu 45 % gilt auch für alle notwendigen Umfeldmaßnahmen.

Entscheidende Faktoren

  • Welche individuellen Bedürfnisse hat der Hausbesitzer?
  • Geht es um den Werterhalt der Immobilie, um ökologische/ ökonomische Aspekte oder gar beides?
  • Berücksichtigung der Ausgangssituation der Immobilie: Baujahr, Bausubstanz, Lage (Region und deren klimatische Bedingungen)
  • Technische Ausstattung der Immobilie wie z.B. ältere Heizkörper, Fußbodenheizung, Zustand der Fenster, ggf. wurden Dämmmaßnahmen in der Vergangenheit durchgeführt, ggf. Photovoltaik -Anlage bereits vorhanden (Strom soll genutzt werden) oder zur Nachrüstung geplant
  • Energieverbrauch der Vergangenheit
  • Erwartete Nutzung in den kommenden Jahren (z.B.: Nachwuchs geplant; Die Kinder ziehen aus und das Haus wird nur noch von zwei Personen statt von fünf Personen bewohnt?)
  • Fünf Tipps vom Fachmann

  • Der Aufstellort eines Wärmepumpen-Außenmoduls soll bei der Planung bereits möglichst früh bedacht werden
  • Das Umfeld „Heizraum“ muss individuell betrachtet und bewertet werden. In der Regel können bei älteren Anlagen im gleichen Zug auch Warmwasserspeicher etc. gegen neue Geräte getauscht werden. Möglicherweise wird auch zusätzlicher Platz für einen Pufferspeicher benötigt
  • Auf jeden Fall sollte im Vorfeld ein umfangreiches Gespräch mit dem Fachhandwerker inkl. einer Begehung vor Ort stattgefunden haben, um das Vorhaben individuell bewerten zu können
  • Luft/Wasser-Wärmepumpen eigenen sich besonders, da sie einfach nachzurüsten sind. Es sind keine Erdarbeiten, Tiefenbohrungen oder ähnliches notwendig
  • Je niedriger die Vorlauftemperaturen, desto höher ist die Effizienz der Wärmepumpe. Eine Fußbodenheizung hilft hierbei sehr, anderweitig ist auch die Vergrößerung der Fläche der Heizkörper denkbar
  • Informieren kann man sich jetzt zu diesem Thema und den aktuellen Fördermöglichkeiten unter www.wolf.eu/beratung

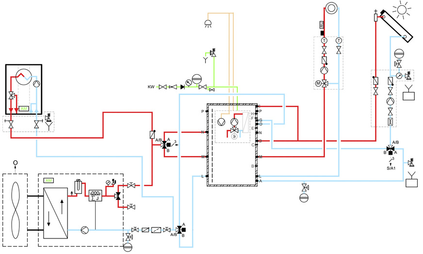
    Hybridanlagen bestehend aus Wärmepumpe und Gasbrennwertkessel lassen sich mit thermischen Solaranlagen kombinieren

    Bild: Wolf GmbH

    Hybridanlagen bestehend aus Wärmepumpe und Gasbrennwertkessel lassen sich mit thermischen Solaranlagen kombinieren

    DICTIONARY

    AUTOR

    Martin Bauer
    ist Wirtschaftsingenieur (Master of Engineering) und Produktmanager für Wärmepumpen bei der WOLF GmbH, Mainburg.

    Bild: Wolf GmbH

    WERBUNG