Springe auf Hauptinhalt Springe auf Hauptmenü Springe auf SiteSearch
WERBUNG
WERBUNG
WERBUNG

Erklär mal: Dezentrale Lüftung

Ich versuche mal den Unterschied in einem Satz zu erklären. Bei der Dezentralen Lüftung und dies ist der Unterschied zur zentralen Lüftung erhält jeder Raum, in der Regel sind dies: Küche, Wohnzimmer, Schlafzimmer und Kinderzimmer ein eigenes Lüftungsgerät welches direkt über die Außenwand den Raum bedarfsgerecht lüftet. Räume wie Bäder / WC, manchmal aber auch Küchen erhalten nur Abluftventilatoren. Ach so geht das, dass ist ja einfach denkt man nun vielleicht. Kompliziert ist es wirklich nicht, doch ein paar Dinge sollte man über dezentrale Lüftungsgeräte dennoch wissen.

Allgemeines

Ein dezentrales Lüftungssystem wird verwendet um einen Luftaustausch in Wohngebäuden für Einzelräume durch Verwendung von dezentralen Geräten welche ohne ein Rohrsystem arbeiten können zu gewährleisten. Die Geräte arbeiten in einem alternierenden Pendel-Betrieb. Das heißt dass die Strömungsrichtung der Luft in einem spezifischen Zeitintervall umgekehrt wird. Dabei wird die Wärmeenergie der Fortluft in einem thermischen Speicherelement gespeichert und wieder an die Zuluft übertragen. Die Zuluft wird durch ein Filterelement gefiltert welches Bestandteil des Gerätes ist.

Funktionsschema Abluftbetrieb Grafik: Vaillant
Funktionsschema Abluftbetrieb Grafik: Vaillant

Im Abluftbetrieb läuft der Lüfter und das Verschlussgitter ist geöffnet. Die Abluft wird aus dem Raum transportiert und ein Teil der Abluftwärme wird in einem Keramikregenerator gespeichert. Dieser Betrieb dauert 70 Sekunden. Es folgt ein Umschalten auf Zuluftbetrieb.

Funktionsschema Zuluftbetrieb Grafik: Vaillant
Funktionsschema Zuluftbetrieb Grafik: Vaillant

Im Zuluftbetrieb wird die Drehrichtung des Lüfters umgekehrt. Die Außenluft wird durch den Keramikregenerator transportiert und die dort gespeicherte Wärmeenergie wird an die durchströmende Luft übertragen. So wird in den Installationsraum vorgewärmte Zuluft abgegeben. Auch dieser Betrieb dauert 70 Sekunden. Es folgt ein Umschalten auf Abluftbetrieb.

Lüftereinheit mit Elektronik (Gehäuse geöffnet) Bild: Vaillant
Lüftereinheit mit Elektronik (Gehäuse geöffnet) Bild: Vaillant

Lüfter

Der Lüfter sorgt für den Transport der Luft aus dem Gebäude und in das Gebäude. Die Anlaufzeit beträgt 5 Sekunden.

Feuchtefühler

Der Feuchtefühler misst kontinuierlich die Raumluftfeuchte. Bei Überschreiten des eingestellten Grenzwertes wird die Drehzahl des Lüfters erhöht. Der Grenzwert kann mit Hilfe einer optionalen Fernbedienung oder an der Bedienkonsole in drei Stufen eingestellt werden.

Lichtsensor

Unterschreitet die vom Lichtsensor gemessene Helligkeit einen fest eingestellten Wert schalten die Geräte automatisch auf die niedrigste Drehzahl (Nachtbetrieb / Flüstermodus). Überschreitet nun die gemessene Luftfeuchtigkeit den Grenzwert wird die Drehzahl nicht erhöht, sondern die Anlage wird auf Querlüften gestellt.

Thermoelement

Wenn das Gerät in Betrieb geht wird das Thermoelement elektrisch angesteuert. Durch die Erwär-mung des Elementes wird ein Kolben bewegt welcher das Verschlussgitter öffnet. Ist das Gerät nicht in Betrieb bleibt das Verschlussgitter geschlossen.

Der Automatikbetrieb

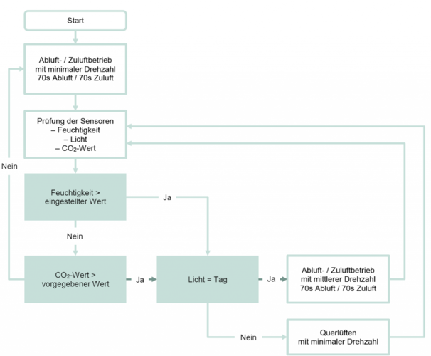
Fluss-Diagramm Automatikbetrieb Grafik: Vaillant
Fluss-Diagramm Automatikbetrieb Grafik: Vaillant

Im Automatikbetrieb läuft das Lüftungsgerät zu Beginn mit niedrigster Lüftungsstufe. Während des Betriebes wird der integrierte Feuchtefühler und Lichtsensor des definierten Mastergerätes überwacht. Optional kann das Lüftungsgerät auch mit einer Bedienkonsole verbunden werden die mit einem CO2-Sensor ausgestattet ist. Im Automatikbetrieb wird dieser auch überwacht.

Der intergierte Lichtsensor des Mastergerätes überwacht die Helligkeit in Raum. Wenn die Helligkeit oberhalb der definierten Grenze ist läuft das Gerät im Tagbetrieb. Im Falle dass die Helligkeit unter die definierte Grenze fällt arbeitet das Gerät im Nachtbetrieb.

Solange das Mastergerät im Tagbetrieb läuft reagiert das System auf das Überschreiten der eingestellten Luftfeuchtigkeit und des vorgegeben maximalen CO2-Gehalts indem die Lüftungsstufe im Abluft- und Zuluftbetrieb auf die mittlere Stufe angehoben wird. Somit wird der Volumenstrom erhöht.

Wenn das Mastergerät im Nachtbetrieb läuft bleibt bei Überschreiten der eingestellten Luftfeuchte oder des CO2-Gehalts die Lüftungsstufe auf niedrigster Stufe, jedoch wird der alternierende Betrieb eingestellt und das System schaltet um auf „Querlüften“. Das heißt, dass ein Teil der Geräte im Zuluftbetrieb läuft, der andere Teil im Abluftbetrieb.

Das System hebt die Drehzahl im Tagbetrieb an oder schaltet im Nachtbetrieb 
auf „Querlüften“ bis der relevante Wert (Feuchtigkeit oder CO2) um 5% 
unter den Grenzwert gefallen ist. Grafik: Vaillant
Das System hebt die Drehzahl im Tagbetrieb an oder schaltet im Nachtbetrieb auf „Querlüften“ bis der relevante Wert (Feuchtigkeit oder CO2) um 5% unter den Grenzwert gefallen ist. Grafik: Vaillant

 

WERBUNG