Springe auf Hauptinhalt Springe auf Hauptmenü Springe auf SiteSearch
WERBUNG
WERBUNG
WERBUNG
Wärmepumpenkaskade

Gemeinsam  noch effizienter

Bei einer Kaskadenschaltung werden projektorientiert mindestens zwei Wärmepumpen hydraulisch und regelungstechnisch so miteinander gekoppelt, dass sie die jeweilige Aufgabenstellung möglichst zuverlässig, energieeffizient und kostengünstig erfüllen können. Die Bandbreite der Anwendungsfälle reicht von Mehrfamilienhäusern und größeren Wohnungsbauobjekten über Büro-, Verwaltungs- und Hotelgebäude bis hin zu gewerblichen Objekten. Auch große Einfamilienhäuser mit besonderen Anforderungen können zu den potenziellen Einsatzfeldern einer Wärmepumpenkaskade zählen.

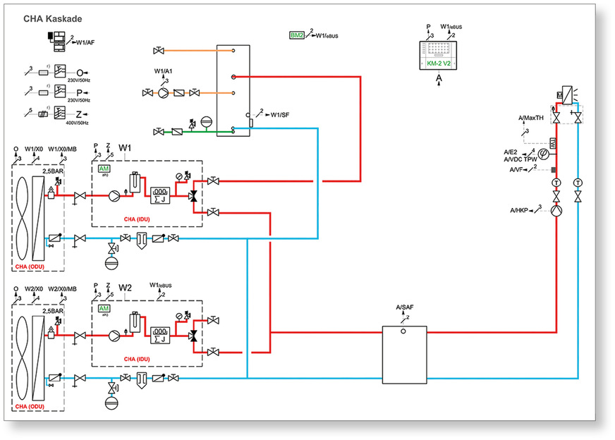
Aus dem Hydraulikschema wird ersichtlich, dass die Wärmepumpen W1 und W2 immer nur einen Betriebsmodus darstellen können. Das ist besonders empfehlenswert, wenn hohe Warmwasser-, Heiz- oder Kühlbedarfe existieren. Zudem besteht nicht die Anforderung, dass unterbrechungsfrei gekühlt und gleichzeitig Warmwasser bereitet werden soll.

Bild: Wolf GmbH

Aus dem Hydraulikschema wird ersichtlich, dass die Wärmepumpen W1 und W2 immer nur einen Betriebsmodus darstellen können. Das ist besonders empfehlenswert, wenn hohe Warmwasser-, Heiz- oder Kühlbedarfe existieren. Zudem besteht nicht die Anforderung, dass unterbrechungsfrei gekühlt und gleichzeitig Warmwasser bereitet werden soll.
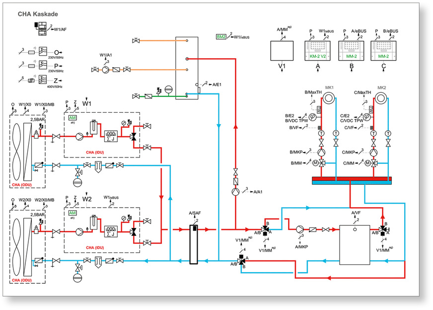
Das Hydraulikschema zeigt: Die erste Wärmepumpe unterstützt den Warmwasserbetrieb; die zweite Wärmepumpe kann währenddessen parallel heizen oder kühlen. Wird kein ­Warmwasser angefordert, so können sich auch beide Wärmepumpen (in Abhängigkeit der Lastanforderung) im Heiz- oder Kühlbetrieb befinden.

Bild: Wolf GmbH

Das Hydraulikschema zeigt: Die erste Wärmepumpe unterstützt den Warmwasserbetrieb;
die zweite Wärmepumpe kann währenddessen parallel heizen oder kühlen. Wird kein ­Warmwasser angefordert, so können sich auch beide Wärmepumpen (in Abhängigkeit der Lastanforderung) im Heiz- oder Kühlbetrieb befinden.

Generelle Vorteile ­einer ­Wärmepumpenkaskade

Am häufigsten kommt die Kombination mehrerer Luft/Wasser-Wärmepumpen zum Einsatz. Die generellen Vorteile ­einer Wärmepumpenkaskade sind:

  • Der Einsatz kleinerer und kaskadierbarer Wärmepumpen kann – bezogen auf die Investitionskosten – günstiger sein, als der von projektbezogen gefertigten Spezialmodellen und von bestimmten Großwärmepumpen.
  • Es besteht die Möglichkeit einer staatlichen Förderung des Kaskadensystems, insbesondere im Rahmen der „Bundesförderung für effiziente Gebäude“ (BEG) bei Wohn- und Nichtwohngebäuden.
  • Der redundante Betrieb mehrerer Wärmepumpen kann die Betriebssicherheit erhöhen. Denn sollte ein Aggregat ausfallen oder eine Wartung notwendig werden, lässt sich die Gesamtanlage weiter betreiben – meistens sogar ohne spürbare Nachteile für die Nutzer bzw. Betreiber. Dies ist z. B. in vermieteten (Wohn-) Gebäuden mit Blick auf die Zufriedenheit der Bewohner und potenziell drohende Mietkürzungen ein nicht zu unterschätzender Vorteil.
  • Eine Kaskade mit intelligenter Einschalt- und Laufzeit­optimierung verringert den Verschleiß bzw. die ­Wartungsintervalle sowie die Ausfallwahrscheinlichkeit.
  • In verschiedenen Objekten ist phasenweise gleichzeitig eine hohe Heizleistung für Raumwärme und zur ­Warmwasserbereitung notwendig. An heißen Tagen kann zudem Bedarf nach einem kontinuierlichen Kühlbetrieb bestehen, selbst während der Warmwasserbereitung. Solche Anforderungen lassen sich i. d. R. nur mit einer Kaskade effizient lösen.
  • Die Anpassung der produzierten Leistung an die jeweils tatsächlich benötigte Heizleistung (Teillastbetrieb) ist insbesondere mit kaskadierten, modulierenden Modellen wesentlich besser möglich als z. B. mit einer Großwärmepumpe, die nur ein- oder zweistufig arbeitet. Liegt ein sehr geringer Leistungsbedarf vor, schalten sich nicht benötigte Wärmepumpen aus. Mit diesen und weiteren Strategien kann sich die energetische Effizienz (wie beispielsweise COP-Werte) in bestimmten Fällen, z. B. während der klimatischen Übergangszeit, erheblich verbessern.
  • Der Einsatz mehrerer Wärmepumpen mit kleiner Leistung ermöglicht die Nutzung von selbst erzeugtem Photo­voltaik-Strom. Dies gilt insbesondere in Phasen, in denen nur geringere Leistungen durch die PV-Anlage zur ­Verfügung gestellt werden können.
  • Kommen im Freien aufgestellte Luft/Wasser-Wärmepumpen zum Einsatz, wird im Gebäude selbst nur relativ wenig Platz für das Wärmeerzeugungssystem benötigt.
  • Flexible Einsatzmöglichkeiten von Kaskaden

    Egal, ob bei einem Projekt hohe Ansprüche für Warmwasser, Heizung oder Kühlung zeitlich getrennt oder parallel bestehen – mit einer Wärmepumpenkaskade lässt sich eine Vielzahl von Anforderungen flexibel lösen. Dazu werden die Wärmepumpen an einen gemeinsamen Vorlauf angebunden, der dann beispielsweise in einer hydraulischen Weiche mündet.

    Aufgrund der hohen Flexibilität einer Wärmepumpenkaskade lässt sich eine Vielzahl von immer umfangreicheren und spezifischeren Kunden- bzw. Projektanforderungen lösen. So werden beispielsweise im Neubau- und Sanierungsbereich zunehmend mehr Gebläsekonvektoren eingesetzt, um den Heiz- und Kühlbetrieb zu unterstützen. Dadurch lässt sich beispielsweise ein effektiver Kühlbetrieb unterhalb des Taupunkts realisieren (wichtig: Kondensatableitung sowie diffusionsdichte Dämmung der Vor- und Rückläufe sicherstellen und bereits in früher Bauphase berücksichtigen). Käme nur eine einzelne Wärmepumpe zum Einsatz, würde die Kühlleistung während der Warmwasserbereitung unterbrochen werden, da die Wärmepumpe vom Kühlbetrieb auf den Warmwasserbetrieb umschalten würde. Die Auswirkung wären für die Bewohner der Immobilie unmittelbar zu spüren. Nicht so bei einer intelligenten Wärmepumpenkaskade: Hier übernimmt beispielsweise die eine Wärmepumpe den Warmwasser-Betrieb, während die andere für die Kühlung oder Heizung zur Verfügung steht. Besteht keine Warmwasseranforderung, können beide Wärmepumpen – je nach ­Anforderung – gleichzeitig kühlen oder heizen.

    Wärmepumpen-Innenmodule

    Bild: Wolf GmbH

    Wärmepumpen-Innenmodule
    [1] „Hydraulik Assistent“

    Bild: Held

    [1] „Hydraulik Assistent“
    [2] „Schallrechner“

    Bild: Held

    [2] „Schallrechner“
    [3] „Schallrechner Wärmepumpe“

    Bild: Held

    [3] „Schallrechner Wärmepumpe“

    Regelung einer Wärmepumpenkaskade

    Für den intelligenten Kaskadenbetrieb wird meist eine wärmepumpenübergreifende Regelintelligenz benötigt. Beispiel für einen solchen zentralen „Manager“ ist das Kaskadenmodul WOLF KM-2 V2, welches das regelungsseitige Management von bis zu fünf CHA-Monoblock Wärmepumpen übernimmt. Bei Bedarf ist auch eine Hybrid-Kombination mit einem Zusatzwärmeerzeuger (z. B. einem Gasbrennwert-Gerät) möglich. Für die Zuschaltung gibt es verschiedene Betriebsweisen sowie einen automatischen Führungswechsel für eine gleichmäßige Verteilung der Betriebsstunden. Ergänzend zum Kaskadenmodul ist eine Regelung für alle Wärmeerzeuger notwendig (wie z. B. das WOLF Bedien­modul BM-2 mit großem Farbdisplay). Eine Kombination von Wärmepumpenkaskade und beispielsweise Gas-Brennwerttherme (Gas-Hybridheizung) lässt sich auch staatlich über die „Bundesförderung für effiziente Gebäude“ (BEG) fördern. Bei Sanierungsvorhaben sind auch Sonderformen wie die „Renewable Ready“-Heizung möglich. Erwähnenswert sind auch die Fördermöglichkeiten von dezentralen und zentralen (Wohnraum-)Lüftungsanlagen wie z. B. der WOLF CWL-2, welche einen signifikanten Beitrag zur Senkung der Gebäudeheizlast leisten können. So können wiederum Wärmeerzeuger mit kleineren Leistungsgrößen ausreichend sein.

    Vorgehensweise durch den Fachhandwerker

  • Kundengespräch führen und individuelle Vorstellungen in Erfahrung bringen.
  • Die örtlichen bzw. bauseitigen Gegebenheiten überprüfen.
  • Den erforderlichen Heizleistungsbedarf analysieren. Ergebnis: Weil sich die verbleibende Heizlast nicht mit einer einzelnen Wärmepumpe decken lässt, wird eine Kaskade mit zwei Luft/Wasser-Wärmepumpen CHA-Monoblock von WOLF in Betracht gezogen, die mit dem langfristig verfügbaren und natürlichen Kältemittel R290 arbeiten. Es wurde zudem für jede Wohneinheit eine hochwirksame zentrale Wohnraumlüftung eingeplant, welche die erforderliche Heizlast reduziert und die Bausubstanz schützt. Außerdem sorgt die Wohnraumlüftung für eine kontrollierte Zufuhr von gesunder, gefilterter Außenluft.
  • WOLF Link home ermöglicht den Fernzugriff auf die gesamte Anlage. Hausverwalter, Hausmeister und auch der Fachhandwerker können sich über einen eigenen Zugang aufschalten, um Störungen zu beheben und die Anlage für einen effizienten und kostengünstigen Betrieb zu optimieren.
  • Betriebsweise der Wärmepumpenkaskade definieren und das benötigte Hydraulikschema des Herstellers unter Berücksichtigung der projektspezifischen Anforderungen auswählen. [1 über QR-Code auf Seite 18]
  • Passendes Wärmepumpenmodell ermitteln, wobei die Herstellerhinweise zur Aufstellung des Außen- und Innenmoduls der Wärmepumpe zu berücksichtigen sind. Diese lassen sich in der Regel der Montageanleitung oder auch einer entsprechenden Planungsunterlage entnehmen.
  • Überprüfung der Schallpegelleistungen der Wärmepumpenkaskade zur Einhaltung der TA-Lärm mittels Herstellerangaben. Sollten diese in der Planungsunterlage für eine Kaskade nicht angegeben sein, müssen sie berechnet werden. Die Überprüfung des Abstands zum Nachbargrundstück kann beispielsweise über den Schallrechner von WOLF oder des Bundesverbands Wärmepumpe erfolgen. [2 + 3 über QR-Code auf Seite 18]
  • Detailplanung und anschließende Angebotsstellung.
  • WOLF Kaskaden­manager KM-2 V2 mit Regelung BM-2

    Bild: Wolf GmbH

    WOLF Kaskaden­manager KM-2 V2 mit Regelung BM-2

    Autor

    Maximilian Schmidt ­
    (Master of Engineering) ist Market Launch ­Manager bei der WOLF GmbH.

    Bild: Wolf GmbH

    WERBUNG

    Tags